Published on

Deploy BlueSKy locally and in the cloud

/static/images/bluesky/logo.PNG

Web Deployment and Building

To carry out the implementation of the BlueSky project, it is necessary to clone both the app-social repository, which covers the user interaction interface, and atproto, which is responsible for managing the underlying logic of the application.

The application build process is not as straightforward as suggested by the project documentation. This process requires the prior installation of certain programs and tools, as well as the user having basic programming knowledge to carry out the proper configuration and deployment.

Necessary Programs:

  • Git
  • Nvm
  • Jq
  • Golang
  • Docker

Dependencies in Linux

sudo apt install git jq golang docker
curl -o- https://raw.githubusercontent.com/nvm-sh/nvm/v0.39.3/install.sh | bash
sudo systemctl enable docker
sudo systemctl start docker
sudo usermod -aG docker $USER
reboot

Dependencies in MacOS

brew install git jq
curl -o- https://raw.githubusercontent.com/nvm-sh/nvm/v0.39.1/install.sh | bash

To proceed with the installation of Golang, the package needs to be obtained from the official Go website and the provided instructions should be followed. Similarly, this process applies to the installation of Docker.

atproto Project

First, clone the atproto repository.

We start by downloading the pnpm and yarn packages specific to nodeJS, which will help manage the project's dependencies.

Subsequently, by using the make command, we can see which commands it allows to execute to build the application and which will help automate the build process.

Allowed Parameters:

  • help: Shows information about all commands.
  • nvm-setup: Use NVM to install and activate node and pnpm.
  • deps: Installs dependent libraries using pnpm install.
  • build: Compile all modules.
  • run-dev-env: Run a development environment shell.
npm install --global pnpm
npm install --global yarn

cd atproto
make nvm-setup
make deps
make build
make run-dev-env

If everything goes well, the URL of the services is expected to be displayed without problems.

PortService
localhost:2582DID Placeholder
localhost:2583Personal Data
localhost:34593Ozone server
localhost:2584Bsky Appview
localhost:35683Feed Generator
localhost:40975Feed Generator

social-app Project

Start by cloning the social-app repository. Then, proceed to execute the following commands to create the bskyweb binary and launch the server.

cd social-app
yarn && yarn build-web
cd bskyweb
go mod tidy
go build -v -tags timetzdata -o bskyweb ./cmd/bskyweb
./bskyweb serve

Service Connection

To connect the frontend part of BlueSky, you must select the 'Choose Service' option to enter the address of the 'Personal Data', whose local domain is http://localhost:2583.

connect

To verify the changes, you can use the default user data that is created. This can be found in the bluesky-social/atproto/packages/dev-env/src/mock/index.ts file.

...
const users: User[] = [
  {
    email: 'alice@test.com',
    did: '',
    handle: `alice.test`,
    password: 'hunter2',
    agent: clients.alice,
  },
  {
    email: 'bob@test.com',
    did: '',
    handle: `bob.test`,
    password: 'hunter2',
    agent: clients.bob,
  },
  {
    email: 'carla@test.com',
    did: '',
    handle: `carla.test`,
    password: 'hunter2',
    agent: clients.carla,
  },
]
...

If everything goes as expected, we should be able to access the account and verify that all the configuration has been done correctly.

User alice.test

Additionally, it is possible to access the PostgreSQL database using the 'dbeaver' program and view both the created tables and user accounts.

PostgreSQL Database

Possible Errors

NVM Not Found

The issue is that NVM is not available in the context of the make command because NVM is a shell script and not a globally installed application. This means that NVM must be loaded in every new shell instance that is started.

Here is the error result when running make nvm-setup:

> make nvm-setup
nvm install 18
/bin/bash: line 1: nvm: command not found
make: *** [Makefile:52: nvm-setup] Error 127

To resolve this error, you need to edit the Makefile and modify it as shown in the following code snippet.

> git diff Makefile
diff --git a/Makefile b/Makefile
index 2ec47b289..b9715896d 100644
--- a/Makefile
+++ b/Makefile
@@ -49,6 +49,7 @@ deps: ## Installs dependent libs using 'pnpm install'

 .PHONY: nvm-setup
 nvm-setup: ## Use NVM to install and activate node+pnpm
-       nvm install 18
-       nvm use 18
+       . $$NVM_DIR/nvm.sh; \
+       nvm install 18; \
+       nvm use 18; \
        npm install --global pnpm

Docker Compose Not Found

This error occurs because the project uses version 25.X or higher, causing the following error message to appear:

> pnpm run start
@atproto/dev-env@0.3.14 start
  /home/noroot/app/atproto/packages/dev-env
  ../dev-infra/with-test-redis-and-db.sh node dist/bin.js

  unknown flag: --file
  See 'docker --help'.
  Usage:  docker [OPTIONS] COMMAND
...
ELIFECYCLE Command failed with exit code 125.

To resolve this issue, it is necessary to update to the latest version. Alternatively, you can modify the docker-compose.yaml file, replacing docker compose with docker-compose.

Additionally, you will need to manually create a database in PostgreSQL using the following command:

docker run --name bluesky -e POSTGRES_PASSWORD=password -e POSTGRES_USER=pg -e POSTGRES_DB=postgres -d -p 5433:5432 postgres
# Stop the container
docker stop bluesky
# Start the container
docker start bluesky

Building as a Mobile Application

The documentation related to building the mobile application from the GitHub repository focuses on the OTA (Over-the-Air Deployment) method. This method is commonly used to distribute application updates without the user needing to manually download the new version from an app store.

However, it is not possible to follow the mentioned procedures because only developers with access to the project can execute the established workflow. Therefore, the manual procedure will be explained below.

Initial Configuration

As a first step, create a new branch from an established tag of the project, this is done to avoid possible errors that may occur when a developer makes a commit. Also, create a file called .env.test based on the .env.example file.

> git tag
1.2
1.72.0
1.73.0
1.74.0
1.75.0
1.76.0
1.77.0
1.78.0
1.79
1.80.0
1.81.0
1.82.0

> git checkout -b 1.0.0-ota-1 1.82.0
> mv .env.example .env.test

Next, create an account on expo and create a project. The following image shows the project named 'temp' and the variables that are created and needed for the build part.

Project creation in Expo

These variables should be modified in the app.config.js file located in the root of the project as shown in the following image.

Changes in app.config.js

Building

First, install the EAS CLI tool globally using npm install -g eas-cli. Then, log in to the EAS account using eas login.

To verify that you are logged in correctly, use the eas whoami command. Next, build the application for the Android platform using eas build --platform android.

Finally, execute eas build to start the full build process. These steps ensure that the application is properly compiled and ready for subsequent distribution.

> npm install -

g eas-cli
> eas login
> eas whoami
> eas build --platform android
> eas build
App build

Performance Tests

Maestro executes tests and allows the creation of custom tests according to the user's preferences.

Flashlight measures application performance throughout the execution of tests, enabling the detection of any potential performance drop caused by the code being tested.

sudo apt install scrcpy
sudo apt-get install android-tools-adb
curl https://get.flashlight.dev | bash
curl -Ls "https://get.maestro.mobile.dev" | bash

For testing, it is necessary to have an Android device connected. You can verify the device connection by executing the adb devices command.

Thus, execute these commands to visualize in the browser.

scrcpy
maestro studio
flashlight measure

BlueSky deplouy AWS

Project Overview

This document details the necessary procedures to implement the BlueSky social network on AWS, utilizing IAM, EC2, and ECR services, and automating the workflow via GitHub Actions. Additionally, it presents a method to automate this deployment without the need for direct interaction with the AWS web interface.

Figure 1 illustrates the workflow for continuous deployment on AWS, where GitHub Actions is used to automate code deployment to ECR. However, IAM and EC2 must be configured manually.

Deployment Architecture
Figure 1: Deployment Architecture

Testing with GitHub Actions

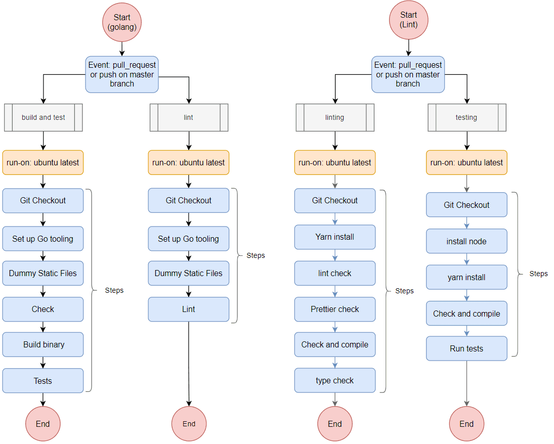
There are two workflows for the testing process, as shown in Figure 2.

Golang Test

This GitHub Actions workflow, defined in the file golang-test-lint.yaml, is triggered by pull request and push events to the main branch and runs concurrently to perform build, test, and linting tasks in an Ubuntu environment. It consists of two jobs: build-and-test and lint.

In build-and-test, code verification is performed with make check, the binary is compiled with make build, and tests are executed with make test after configuring Go and simulating the presence of static files.

In the lint job, after configuring Go and simulating static files, make lint is executed to analyze the code for style and quality issues.

Lint

This GitHub Actions workflow, called lint.yml, runs on every pull request and push to the main branch. It has two jobs: linting and testing. In the linting job, the code is checked out from the repository, dependencies are installed with Yarn, and various checks are executed: linters, Prettier, internationalization compilation, and type checking. In the testing job, the code is also checked out and dependencies are installed, compiled, and then tests are run with the Node environment already configured.

Testing Workflows
Figure 2: Testing Workflows

AWS Configuration

Creating an IAM Account

To configure the cloud environment, having an AWS account is essential. Within AWS, the IAM (Identity and Access Management) service allows for the creation of users with the necessary permissions. It is crucial to create a specific user and assign the appropriate permissions. Additionally, an access key must be generated to authenticate the user via AWS CLI and Terraform.

As shown in Figure 3, full access to AWS services has been granted to avoid any authorization issues.

Full Access Policy in AWS
Figure 3: Full Access Policy in AWS

ECR Configuration

Amazon ECR (Elastic Container Registry) is an AWS service for storing, managing, and deploying Docker containers.

In this section, a private repository named bskyweb will be created. It is crucial that the repository is private and has exactly this name, as any discrepancy will cause errors in the GitHub configured workflow, as illustrated in Figure 4.

Creating a Private Repository in ECR
Figure 4: Creating a Private Repository in ECR

From this point, the workflow named build-and-push-bskyweb-aws will run automatically whenever a push is made to the main branch. It verifies credentials and the repository; if valid, it performs a series of steps in Ubuntu: code checkout, Docker configuration, registry login, metadata extraction, outputs configuration, and finally, Docker image build and push. If the repository is invalid, the process fails and shows an error. The workflow ends with the successful deployment of the image or a workflow failure. The description of this workflow is illustrated in Figure 5.

Workflow for Creating the Bluesky Image

Amazon EC2 Configuration

Amazon EC2 is an AWS service that provides scalable computing capacity in the cloud, allowing for the creation and management of virtual servers. Two instances will be created: one for atproto and another for social-app.

Creating Instances
Figure 6: Creating Instances

In the atproto instance, the following build commands should be executed:

sudo apt install git jq golang docker
NVM=https://raw.githubusercontent.com/nvm-sh/nvm/v0.39.3/install.sh
curl -o- $NVM | bash
sudo systemctl enable docker
sudo systemctl start docker
git clone https://github.com/bluesky-social/atproto
cd atproto
npm install --global pnpm
make nvm-setup
make deps
make build
make run-dev-env

In the social-app instance, the following commands should be executed:

sudo apt install -y docker-ce
sudo systemctl start docker
sudo systemctl enable docker
sudo usermod -aG docker $USER
sudo docker pull public.ecr.aws/t8b2r8w9/social-app:latest
sudo docker run -d --name social-app -p 80:8100 public.ecr.aws/t8b2r8w9/social-app:latest /bin/sh -c "/usr/bin/bskyweb serve"
sudo iptables -A PREROUTING -t nat -i enX0 -p tcp --dport 80 -j REDIRECT --to-port 8100

Application Deployment

Figure 7 shows the architecture of the BlueSky application hosted on AWS. Users access the 'social-app' through port 80. Within AWS, 'social-app' communicates with 'at-proto' on port 2583, which in turn connects to an external service called Render on port 5432. Render hosts a PostgreSQL database. The 'at-proto' component also uses port 2581 internally. This structure allows the separation of the user interface, business logic, and data storage into different interconnected services.

Cloud Deployment

Infrastructure as Code

Another automated way to perform the deployment is by applying Infrastructure as Code using Terraform.

This will allow the creation of the entire infrastructure without the need to manually create EC2 instances, security groups, or open ports.

Infrastructure as Code
Figure 8: Infrastructure as Code

To carry out this procedure, a new repository dedicated to Terraform has been established. This repository is structured into two separate folders: one for social-app and another for atproto.

It is essential to have Terraform installed on your local machine, adjust the AWS user variables, and run the commands detailed below:

terraform init
terraform plan
terraform apply

These commands will start the process of building all the necessary infrastructure without the need to access the AWS web interface.

References